AI的平均智商已突破110,正式超越普通人类。2025,AI开始参与经济系统的「全链条操作」。从信息收集、判断决策到实际执行,完整经济链条第一次有非人类主体独立运行,AI改写商业底层规则!凯恩斯百年预言终将来临,AI经济正在浮现。
在人类经济活动数字化的浪潮中,互联网和移动互联网走完了前两步,正在浮现中的AI经济,可能带来更大的变化。
人类经济活动正在数字化:
1946年,人类发明了计算机,这标志着人类的计算经过几千年的演化,从手动到机械,终于到了电子形式。
计算机的出现,把计算能力提高到了远超过人脑计算能力的程度。
1874年,英国人威廉·尚克斯花费了15年时间将圆周率计算到小数点后707位 (但是到1945年,尚克斯计算的圆周率被发现从528位之后是错误的);2019年,谷歌云平台帮助人类将圆周率计算到了小数点后31.4万亿位。
人类处在自然环境中,有两个根本任务:
一是利用和改造自然环境以使其能够支持人自身的生存;
二是在实现物质富足之后,提升个人的人生,使每个人的天性得到充分发展,即人的全面发展和自我实现,「做最好的自己」。
在第一个任务下,人类在和自然的互动当中,发展出来一些分门别类的方法,比如天文、占卜、数学、工程、物理、生物与自然等等。在这些方法中,最能规模化的方法,后来主导了人类和自然互动的过程。这样的领域就是数学,基于数学的物理,以及后来发展出的计算机科学。
计算机的出现,意味着人类开始进入数字化时代。
人类所有的经济活动,从这一刻起,开始有先后顺序地被数字化。在数字化之后,算法可以发挥作用,经济活动可以由算法驱动,从而实现智能化。由此看来,人类整个经济活动迈向数字化似乎是一个必然。

图表1:经济活动数字化进程
就人类活动的数字化进程,尼葛洛庞帝的《数字化生存》是一本有里程碑意义的著作。
这本1996年的作品敏锐地指出了上述人类整个经济活动数字化的趋势,并且浓缩在一句建议里:「Move bits, not atoms.」 (《数字化生存》在全球影响了很多人,「Move bits, not atoms.」的笃信者中不少后来成为了具有影响力的数字经济领袖,比如中国公司美团的创始人王兴。)
比特世界的效率千万倍于物理世界。由于效率差的存在,在计算机主导的时代,整个物理世界最终将全部被复刻到比特世界,经济活动实现在比特世界中运行。这个过程从二十世纪末启动,可能会占据二十一世纪相当的时间才全部完成。
目前,我们处在上述过程的第一阶段/数字化还未全部完成,第二阶段/算法驱动蓬勃兴起的阶段。
第一阶段/数字化就是互联网时代和移动互联网时代。电脑帮人类实现了固定场景下日常活动的数字化,手机帮人类实现了移动场景下日常活动的数字化。这个阶段的本质特点是物理世界的数字化,但是思考和决策还是需要人脑来做,数字世界起到的最大的作用是匹配,极大提高了匹配的效率。
在第二阶段,思考和决策可以由算法来做,同时算法可以交付工作成果;其启动点是算法拥有了接近人类的思维能力,在中长期,算法将拥有叫人类更优的思维能力。我们目前正处在第二阶段中,算法开始具备泛化地交付工作能力的临界点上。第二阶段给人类经济活动带来的贡献,将远超过第一阶段。
如前所述,互联网时代和移动互联网时代的数字世界经济活动,相较这之前的经济活动,最大的特点是匹配效率得到了极大地提高。通过先后出现的桌面PC和手机这两种硬件,人类主流日常生活需求带来的经济活动,都已经被数字化。
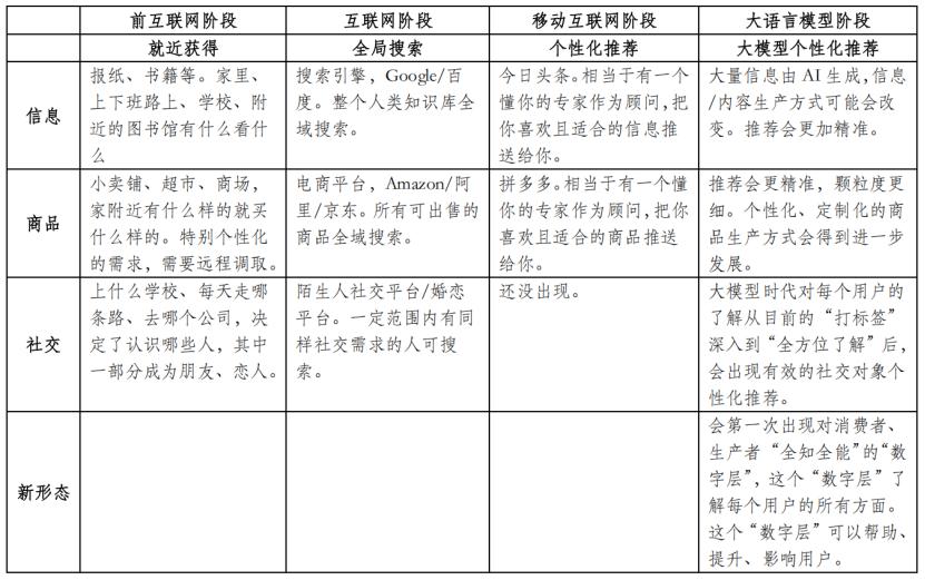
在互联网时代和移动互联网时代产生的新经济形态,最大的三个赛道是搜索、社交、电商,分别对应人类的信息需求、社交需求、商品需求,又分别对应信息和人的匹配、人和人的匹配、商品和人的匹配。
为何互联网和移动互联网可以极大地提高上述三种场景的匹配效率呢?我们用下面表格来说明这个过程。

图表2:信息、商品、社交在前互联网阶段、互联网阶段、移动互联网阶段的匹配方式
可以看到,信息、商品、社交伙伴这三类需求,在前互联网阶段、互联网阶段、移动互联网阶段,分别通过就近获得、全局搜索、个性化推荐三种方式实现匹配。
就近获得的选择集非常有限,这也是人类从诞生以来做选择的常态,在互联网诞生前的几千年里,人类都是这么做选择的。
相较就近获得,全局搜索的选择范围、选择丰富程度都得到了数量级的提高,人们可以在一个接近「穷尽所有可能」的选择集里做选择,用户更有可能得到一个在喜欢和适合两个维度得分都比较高的选择,这样的选择,在就近获得阶段,可能是在选择集之外的。
相较全局搜索,个性化推荐更好地解决了「由于个人在某个领域的知识不足带来的选择低效问题」,即,用户虽然可以在一个接近全集的范围内做选择,但因为判别每类选择对象都需要专门的知识,一个普通的用户不可能在每个领域都拥有这样的高水平的知识储备,所以他还是不可能总是做出在喜欢和适合两个维度得分都比较高的选择。
个性化推荐,本质上是将「某类有共性的用户在某个领域经验证的最佳选择」推荐给所有这类共性用户,从而提高了这些用户的选择的质量。
所以整个互联网/移动互联网,是把人类主流的日常生活需求带来的经济活动数字化了,然后解决匹配/matching的问题。仅仅这件事情,就给经济效率带来了巨大的提升,给消费者的效用带来了巨大的提升。
从整个人类经济活动的数字化的角度来观察,互联网和移动互联网阶段还只是开了个头。
第一,在数字化的范围上,与个人消费者消费行为有关的经济活动,其数字化程度较高,而与企业有关的经济活动,其数字化程度还有待提升。
第二,互联网和移动互联网主要是在「匹配」这件事情上提供了巨大的价值。
人与自然互动关系可以用「收集信息-决策-行动」这一链条来描述,其中互联网和移动互联网优化了收集信息环节,部分优化了决策环节(全局搜索下,还是由人脑来做决策;个性化推荐下,人脑可以参考算法推荐的选项来做决策)。
逻辑上看,在经济活动完全数字化之后,「收集信息-决策-行动」整个链条都可以得到优化。
到这里我们可以看到,在整个数字化大浪潮中,互联网和移动互联网还只是人类的一小步。
2017年AI出现后,人类的数字化进程进入了新阶段。不同于互联网和移动互联网主要提供匹配功能,AI可以实际完成一些线上工作,比如图像识别技术可以准确识别人脸、知识图谱技术可以分析一台故障机器是哪里出问题。
但这些工作能力,都是与特定模型挂钩的。OpenAI的GPT系列模型,使得AI能力具有了泛化性,也就是同一个AI模型,具有泛化地交付工作的能力。比如GPT-3是第一个同时具备对话、搜索、画图、代码能力的模型。
在这里,我们有必要讨论一下人类与自然世界互动的「收集信息-决策-行动」链条。在构建这一分析框架时,我们参考了控制论、人工智能、机器人学、自动驾驶中广泛使用的「感知–决策–控制(Perception–Decision–Control, PDC)」理论。
之所以这样,是因为在分析人类与自然世界的互动时,我们发现控制论、人工智能、机器人学、自动驾驶等学科在考虑机器与自然世界的互动时,对于整个活动链条做了完整的考虑,也即「感知–决策–控制」链条;而人与自然世界互动,本质上也是这三个步骤,考虑到表述习惯,我们将其表述为「收集信息-决策-行动」链条。
AI具有(泛化)交付工作的能力,意味着人类与自然世界互动的「收集信息-决策-行动」链条中,计算机可以在三个环节都起作用了。
计算机可以完成信息收集,完成一部分「决策」和一部分「行动」,具体可以用以下表格来表示:

图表3:计算机在不同阶段参与「收集信息-决策-行动」链条的情况
具体来讲,就决策而言,算法对于经济主体(个人/组织/企业)需求的了解较移动互联网阶段更为详细和准确,可以做出更精准和有效的决策建议,使得人脑在决策时对算法的授权范围会扩大,算法在决策中起的作用会更大。
就行动而言,在第一阶段,计算机可以去完成那些纯数字世界的工作,比如编程、编写一个文案、搭建一个网站、生成一个广告视频、填写保单,这部分工作之前主要是由程序员、文案作者、设计师、重复性脑力工作者等完成;
在第二阶段,具身智能发展成熟后,计算机可以参与完成物理世界的工作,比如清洁家务、在工厂流水线工作、物流搬运、照顾老人等目前人类劳动力完成的工作。
2025年,在人类社会数字化的进程中,是一个重要的时间点。这一年AI(泛化)交付工作的能力开始超过人类。
从GPT-3开始,AI具备通用泛化的完成工作的能力以来,如果按人类的智商基准来评估,AI的智商一直是低于人类的。TrackingAI.org.用人类的智商测试门萨测试来评估AI的推理能力,可以作为一个参考。
2025年之前的主流模型,如GPT-3.5、GPT-4o、Grok-3、Llama 3、Mistral、智谱AI的GLM-4等,其智商均低于100,也就是人类的平均水平。所以当我们使用这些模型,以及基于这些模型开发的AI应用的时候,我们会感觉这些产品「有点笨」,还不能很好地满足我们的需求。但是2024年底特别是2025年以来发布的模型,如OpenAI o3、Gemini 2.0、Gemini 2.5 Pro、Claude 4、DeepSeek R1等,其智商水平已经超过了人类平均水平100,从实际表现看,不少模型已经来到了110以上的区间。
这些模型的智商,已经相当于人类中排名靠前的水平,甚至是前10%的水平,或者是名校学生的智商水平(对于从事经济活动的AI而言,更好的评估基准是专门来评估其从事经济活动的能力,我们可参考对于AI来说通用的「图灵测试」,将这一评估基准初步定义为「经济图灵测试」。关于「经济图灵测试」的具体标准将在后续文章中展开)。
比如OpenAI o3被评价达到「天才级」水平,而字节的豆包模型也在2025年中国高考试卷考试中取得了可以被清华北大录取的成绩。这也就是为什么从用户使用体验来看,24年底以来的很多AI agent「好用了」,出现了不少效果出众的AI agent。

图表4:各家AI大模型在门萨智商测评中的得分情况,来源:
https://trackingai.org/home,访问于2025年5月
鉴于以上,此刻2025年5月,我们处在人类历史一个重要的时间关口上。
人类本着「自动化计算」的愿望发明的计算机,在诞生约八十年后,完整地具备了人与自然世界互动的「收集信息-决策-行动」能力,并且其能力在超过人类的临界点上。
「收集信息-决策-行动」这一经济活动的基本链条,在历史上第一次可以由人之外的主体来独立地、完整地完成。一个人类历史上从未出现过的AI经济系统正在浮现之中。这在人类经济史上是巨大的变化。
在数字经济出现之初,1998年,美国商务部编写的研究报告《浮现中的数字经济》,给出了一些前瞻性的判断,给了当时的探路者很多启发。这份报告对于经济中商品与服务的数字化、电子商务、数字经济中的劳动者、数字经济中的消费者都给出了预见性的分析。
今天,站在AI经济系统诞生的时间点上,我们以这篇《浮现中的AI经济》试叩前路,也致敬数字经济过往的探路者们。以下是我们结合AI应用,对AI经济特点的一些展望。
在「收集信息-决策-行动」链条中,在过去,由于决策主要是由人来做,行动是由人和人所控制的工具/机器来做,如果没有人的参与,经济活动是无法完成的。在AI经济中,以上三个步骤都可以由计算机完成,先在纯数字世界,之后拓展到物理世界。这个经济系统可以自动运行,直到把工作做完。
全天候自动运行的经济系统,这是经济活动数字化进程中,AI具备交付工作的能力之后,我们会感受到的第一个重大特征。在AI Agent和它的人类同事具备同样工作能力的前提下 (这是当前这个临界点的情况),一天内AI经济可实现的工作量是之前的3倍。在上述假设下,一周内AI经济可实现的工作量是之前的3×7/5=4.2倍,一年内AI经济可实现的工作量是之前的约4.2×365/355=4.32倍(中国法定节假日中的非周末休假约为8-11天,美国法定节假日中的非周末休假约为10天,暂取10天用于计算)。
考虑到AI的智商上限还会不断提高,未来这个倍数还会继续提高。相信在这个经济系统运营一段时间之后,我们将有能力估算出对于同样的工作内容,一个工作日/月/年的经济产出能较当前水平提高多少倍。
当前,AI在交付的工作主要集中在代码、计算机、数学、文生图/视频、设计、教育、线上销售等纯线上工作,以及机械化、重复性的脑力工作如笔记整理、发票整理、账目整理等工作。
以Anthropic于今年5月发布的Claude 4模型为例,在客户测试中,进行编程的Claude Opus 4可以自主运行7个小时。根据Anthropic的预测,到今年年底,Claude 4模型将拥有能完成接近初级工程师一天工作量的软件工程智能体,实现全天候工作。在AI经济的早期,成千上万个专门用途的agent将被构建出来,成为AI经济在万千个垂直行业的基础设施,而这些基础设施都可以用AI Coding来构建完成。可以预见,接下来将有大量AI Coding全天候自动工作,搭建上述垂直行业agent,以及相关的网站等。
比如近期一个名为Lovart的AI应用,可以基于用户的指令生成相应的logo,然后基于logo生成全套产品VI,并且在给出的VI方案里融合一些与产品文化、消费者文化相关的巧思。这样的应用全天候自动工作,将在不长的时间内就生成出一家公司某个阶段所需要的全部VI方案。
又比如一家名为Sema4.ai的AI应用公司为用户提供发票整理服务。对于经常出差的职场人士,每个月可能都需要花一到两个半天来专门整理出差发票。这个工作现在可以由AI来完成,并且是全天候的——如果你出差在晚上10:30回到办公室,它可以在你休息的时间继续为你整理,直到整理完它才停止工作。不再会有堆积如山的发票需要整理,因为有一位专职助手可以以7×24的节奏来做这件事情。
劳动供给指的是人们愿意在有收益的活动中工作的小时数(保罗·萨缪尔森、威廉·诺德豪斯:《经济学(第19版)》,北京:商务印书馆,2013年)。也就是说,劳动供给是由人类来提供的。人类作为劳动力的供给方,自人类诞生以来就没有变过。这是因为就人类与自然互动的基本模式「收集信息-决策-行动」而言,一直只有人类能够完整地完成这个链条中的三个环节。
为了扩大行动的能力,人类的本能一定是要多生育的。但人的繁育是跨代际的,需要时间,在数量上也有自然约束。所以人类也一直在尝试扩大其他的劳动能力供给来源。受限于技术水平,在计算机和互联网出现之前,人类只能在上述「行动」环节进行努力,扩大具备「行动」能力的劳动能力供给,即牲畜和机器。
在历史上,牲畜和机器都起过很大的作用。人类很早就驯服牛来帮助进行农耕,人类也在农业时代就发明织布机来倍增行动的效果。虽然牲畜的繁育也面临跨代际的时间约束和每次成功繁育的数量约束,但是该等约束比人的繁育所面临的要容易放松得多,因此像牛、马等牲畜在人类的劳动活动中得到了大量使用。机器的复制所面临的时间约束和数量约束较牲畜更易于放松,机器得到了更加大量的使用,集约化使用机器的形式——工厂成为了人类经济中最主要的生产形式。
在互联网和移动互联网出现之后,计算机参与到了「收集信息」和「决策」两个步骤,但是「行动」还是需要人来完成。AI产生(泛化)交付工作的能力,使得计算机可以在以上三个环节都起作用,因此计算能力也成为了劳动力供给,第一阶段在数字世界,第二阶段进入物理世界。
计算能力成为劳动力供给的最醒目意义是,它是可以无限复制的,且复制的边际成本很低。假设我们下个星期要举办一个大型展会,有1000家不同行业的中小企业参展,展会需要给每家参展企业做一个展示其业务和产品的网页。如果一个程序员一个星期可以制作一个符合要求的网页,那么我们需要1000名程序员;如果一个AI Coding软件一个星期也可以制作一个这样的网页,我们只需要将这个AI Coding软件打开1000次,让这1000个任务并行进行,这些任务所消耗的主要是电力成本和算力成本,随着技术日益进步,这两项成本会越来越低直到接近可忽略的水平。
我们也可以将计算能力与生物性劳动能力、机械性劳动能力作一个对比。生物性劳动能力(如人自身、牲畜)的繁育所面临的时间约束和数量约束,对于具备泛化交付工作能力的AI来说,不存在了。
机械性劳动能力(机器),从工业时代开始到现在,只能完成特定任务,不能像人一样基于理解和分析完成不同的任务,因此对于不同的任务,人类要开发不同的机器,带来了研发成本,机器复制的边际成本不为零。但是对于具备泛化交付工作能力的AI而言,该工作能力是在基座模型训练的过程中得到的,执行不同任务所需的边际成本很低——一次训练,多个场景都可使用,比如我们前面举到的AI Coding例子。
由此,人类可能拥有一个无劳动力供给限制的经济体,先数字世界,后物理世界。按照凯恩斯的观点,工业革命阶段发生了两个重大变化:一是资本积累急剧增加,二是技术革新带来的生产能力急剧扩大(Keynes, John Maynard, 2010, 「Economic Possibilities for Our Grandchildren」, in John Maynard Keynes, Essays in Persuasion, London: Palgrave Macmillan, pp.321-332. )。
在经济学框架下,前述牲畜和机器都被归类到「资本」项下,即用资本可以购买到的生产要素)。但我们会发现,工业革命阶段,劳动力供给的约束一直存在,人力的供给仍然停留在自然状态,没有像资本和技术两个要素一样进入加速发展的阶段。即使这样,凯恩斯也预测「一百年以后,进步国家的生活水平,比之于现在,要高出四到八倍」(Keynes, John Maynard, 2010, 「Economic Possibilities for Our Grandchildren」, in John Maynard Keynes, Essays in Persuasion, London: Palgrave Macmillan, pp.321-332.)。 目前,劳动力供给的约束可能得到放松,人类有可能进入一个无劳动力供给限制的阶段。
对于「无劳动力供给限制」这个话题,我们其实并不陌生,发展经济学做过深刻的探讨。威廉·刘易斯在1954年发表的《劳动无限供给条件下的经济发展》,提出了具有重大影响的发展中国家的「二元经济」模型,刘易斯也因此后来获得诺贝尔经济学奖。从当时的观察看,在劳动无限供给的条件下,伴随农产品产出的提高,劳动力价格基本没有上涨,从而农产品产出提高带来的利益,主要由下游的购买方享有。如果这一模型在AI应用时代仍然成立的话,那会是全球消费者的福音。但是这一模型在当前能否完全成立,特别是在目前AI基础模型主要为少数公司所掌握的背景下,未来AI工作能力能否平价地输出给整个经济系统,需要从业者和研究人员继续做细致的工作。我们希望以对人类最佳的前景,推导出当下最合适的实践路径。
无劳动力限制的全天候经济,可能带来N倍于当前人类经济总产出的产出能力。
这一变化先从数字世界开始。当前,企业已经可以使用数字员工完成综合行政、人力资源、财务管理、行业研究等工作,职场专业人士也可以使用个人助理来制作数字内容(图片和视频)、展示内容、教学内容、运营分析、行程规划等。数字世界的产出能力集中在服务业,可能带来数字化服务业总供给的N倍提高。
在具身机器人成熟之后,上述产出能力可以拓展到物理世界。
具身机器人可完成如清洁家务、照顾老人、物流搬运等属于服务业的工作,也可以完成在工厂流水线工作、采摘农作物这些属于工业和农业领域的工作。以具身机器人潜在的制造成本和运营成本看,在技术成熟之后,具身机器人完成上述工作的成本比人类自己作为劳动力所需的成本要低。这就意味着在现有的投入水平下,在物理世界,产出能力也可能提升到当前水平的N倍。
当前,我们还无法准确地评估上述N的数值会是多少。在各个类别工种的AI Agent的工作效能充分显现之后,我们将有机会对AI可以从事的各个工种的上述N值进行相对准确的估计,从而对于人类在单位时间内(比如一年)的总生产能力的提高进行相对准确的估计。
从而,人类会有可能拥有一个「非稀缺经济」。一种可能的情况是,在AI大模型算法能力提升接近稳态时(目前还没有看到收敛的迹象),上述N值对应的全人类单位时间总产出,可能会超过这个单位时间内全人类的总需求。
约翰·凯恩斯在一个世纪前预言过这样一种「非稀缺经济」的情形。
1930年凯恩斯撰写《我们孙辈的经济可能性》一文,他认为16世纪以来,科技和资本两个生产要素进入了加速发展和积累期,由此对稳态下经济的增长速度有了相对明确的判断,同时预判未来人口规模很可能不会再出现像之前类似量级的增长,所以人均生活水平将逐步提高,「我敢预言,100年后进步国家的生活水平将比现在高4-8倍」,从而「从长远看,人类终将解决其经济问题」。
人类终将解决其经济问题!一百年后的今天,「进步国家」确实已经实现了凯恩斯的预言(Fabrizio Zilibotti整理了全球经济的长期增长表现,覆盖168个国家,时间跨度为1950年到2000年。根据凯恩斯的预言,要在2030年达到当时英国人均收入的四到八倍,经过人口加权之后的平均增长率最高为2.1%,而二十世纪后五十年的这个增长率实际上是2.9%,只需要50年就可以实现凯恩斯预言中收入增加四倍的下限。如果按照2.9%这个增长率持续增长一个世纪,人们的收入水平将有1930年的十七倍之多,这个水平远远超过了凯恩斯预言中的上限。见Fabrizio Zilibotti, 「Economic Possibilities for our Grandchildren 75 Years After: A Global Perspective」, in Lorenzo Pecchi and Gustavo Piga eds., Revisiting Keynes Economic Possibilities for our Grandchildren, The MIT Press, 2008.),发展中国家尚在努力当中。
凯恩斯没有预料到的是,1946年以来计算机的发展,将人类经济活动带入了又一个新的阶段,在2025年,非人类的机器,已经具备泛化地完成工作的能力,无限劳动力供给带来的「非稀缺经济」,再次加速了「人类解决其经济问题」的进程。
以上,是计算机可以在「收集信息-决策-行动」链条中的「行动」环节起作用,带给经济系统的三个影响。接下来我们讨论计算机在「收集信息-决策-行动」链条中的「收集信息-决策」环节起作用,带给经济系统的几个影响。
人类的经济活动,就其最主要的特征而言,是合作活动。人的经济行为可分为两个类别,一是合作,二是交换/交易,也基本对应进入工业化阶段之后,分别以企业和市场这两种组织形式来组织的合作活动。
制度经济学对经济活动中的交易成本进行了充分的讨论。20世纪30年代的科斯注意到,通用汽车的车身供应商,有的是上游独立供应商,有的本是独立供应商却又被通用汽车并购。为什么会有这样的差别?从这个现象和问题出发,科斯和后来的学者建立了制度经济学,从交易成本的角度理解市场和企业:当企业内部的交易成本较低时,经济主体通过企业这样一种组织形式达成交易/合作;当市场的交易成本较低时,经济主体通过市场达成交易。
在通过企业达成合作的情况下,完成一项任务,需要将信息下发到参与完成这件任务的每一个人,需要保证每一个人充分理解信息、认可指令,遵照信息的指令来执行。在组织内部,为了达到这些目标所需付出的成本,是组织成本,或者按照科斯的看法,是企业内部的交易成本。
在通过市场达成交易的情况下,制度经济学将交易成本归为三个主要类别,包括信息搜集成本、谈判成本、交易保护成本(R. Coase, 「The Nature of the Firm」, Economica, 1937,4(1):386-405. R. Coase, 「The Problem of Social Cost」, Journal of Law and Economics, 1960,3(1):1-44.),或称为市场主体的搜寻和信息成本、讨价还价和决策成本、合同监督及执行成本(C. J. Dahlman, 「The Problem of Externality」, The Journal of Law and Economics, 1979, 22(1).)。如果对照本文主张的「收集信息-决策-行动」链条,会发现三类交易成本正好对应这个链条的三个环节。也算是不谋而合了。
自互联网产生以来,上述交易成本一直在下降。按照Goldfarb和Tucker的综述研究,数字技术降低了经济活动中五个方面的成本:搜寻成本、复制成本、交通成本、追踪成本和验证成本(A. Goldfarb, C. E. Tucker, 「Digital Economics」, Journal of Economic Literature, 2019, 57(1): 3-43.),这个五方面分类法展示了归纳的视角。从逻辑上看,我们认为,经济活动数字化对于交易成本的影响体现在,互联网和移动互联网降低了前述企业内部的交易成本和市场中的交易成本。
降低企业中的交易成本。数字工具提高了信息下发的准确性,可以有效辅助每位团队成员理解信息,并校准、监督和反馈每一位成员的执行。比如移动互联网团队协作应用Teambition,可以将协作的每个步骤分解为每位团队成员的第一人称视角,在信息下发、任务理解和认可、执行校准几个方面都可以起到很好的作用。
降低市场中的交易成本。在收集信息环节,互联网将全局信息数字化,实现可全局搜索;移动互联网阶段进一步进化为可全局范围内个性化推荐;AI阶段将可能出现一个「数字层」,这个「数字层」由用户的个人AI助理和各个垂类的AI Agent组成,全面了解消费者和生产者等经济主体,也全面了解物理世界,「数字层」会较移动互联网更为精准地匹配供需关系。在决策环节,互联网的精准动态定价已经极大地减少了讨价还价的发生;在行动环节,区块链技术则旨在构建可以自动执行的合同。
我们可以再回到图表二的结构,来观察在AI大模型阶段可能会出现的这个「数字层」。一个「全知全能」的「数字层」如果出现,将使得上述企业中的交易成本和市场中的交易成本继续降低。

图表5:信息、商品、社交在AI大模型阶段的匹配方式
理性一直是人类面对这个世界最有力量的武器。「理性」一词来自于希腊文 「逻各斯」,其基本含义是 「规律」,是客观地内在于自然的东西,它支配着自然界的运动,是自然界运动的规则性的表现。按照柏拉图的理解,理性是灵魂的最高部分,通向真理。也就是说,理性是人类认识客观世界规律的能力。
希腊文明为人类社会走向提出了光明的愿景,但受制于当时的认识世界的能力,愿景并没有转化为现实。经历了漫长的中世纪,文艺复兴和启蒙运动重新把「理性」置于人和世界关系中最重要的位置。启蒙学者孟德斯鸠、伏尔泰和狄德罗把理性推崇为思想和行动的基础,用理性这个尺度衡量一切。理性驱动的工业革命使西方世界进入了现代社会。如韦伯所说,「西方文化特有的理性主义」造成现代社会中「理性化的经济生活、理性化的技术、理性化的科学研究、理性化的军事训练、理性化的法律和行政机关」(韦伯:《新教伦理与资本主义精神》,于晓等译,北京:三联书店,1987年)。
人类迄今为止所取得的进展,主要是运用理性、使理性起作用所得到的。但是在经济活动当中,作为经济主体的人们,其非理性行为大量存在。行为经济学对此进行了较为深入的研究。赫伯特·西蒙提出了「有限理性」,认为受制于现实资源,个体难以达到完全理性(赫伯特·西蒙:《管理行为》,詹正茂译,北京:机械工业出版社,2013年)。行为经济学发现人们往往知道正确的选择却仍然做出错误的行为,相关的理论包括前景理论(人们在面对相同数量的得失时心理感受和行为的不对称)、禀赋效应(以前景理论为基础,认为人们在决策中对利害的权衡是不均衡的) 、跨期选择 (在跨期选择的情况下,人们的长期理性选择能力值得怀疑)、心理账户(消费者会将资金按来源或用途划分为不同心理账户,导致对相同金额的货币产生非替代性认知差异) 、输者赢者效应(投资者对过去的输者组合过分悲观,对过去的赢者组合过分乐观)等。George Loewenstein发现人们做出的决策并非只受成本和收益分析的影响,而是受推理、情感和成本收益相结合的「多重模式」影响(L. George, 「The Creative Destruction of Decision Research」, Journal of Consumer Research, 2001,28(3):499-505.)。
在非理性决策中,投机对经济运行的影响非常大。「投机行为往往基于启发式与信号,而非真正的价值分析」(赫伯特·西蒙:《人工科学》,上海:上海科技教育出版社,2004年),「投机行为往往是投资者受非理性心理、媒体影响和从众心理驱动下的资产交易」(罗伯特·席勒:《非理性繁荣(第三版)》,北京:中国人民大学出版社,2016年)。根据明斯基的研究,在经济景气时,当人们产生了「投机的陶醉感(speculative euphoria)」,资产泡沫就会产生,并可能引发金融危机。
当前,计算机第一次可以参与到决策环节中来。这将带来的最大影响是,经济活动中的非理性决策可能大大减少。计算机可以仅从(潜在)成本和(潜在)收益的角度来决策,不受心理感受、心理账户、情绪波动等因素影响,作出较人们的决策要理性得多的决策。在AI经济中,不理性决策占总决策的比例可能会大大降低,因为不理性决策带来的经济损耗也可能会大大降低。这个变化,也将进一步提高经济系统的产出效率和产出能力。
每一代人都只生活在自己所在的这个时代。对于上一代人发生的事情,历史上发生的事情,人类只能从书籍、影像等历史记述中去重现。但是,人们花在阅读历史、重现历史上的时间,占人们总的吸收信息的时间的比例,是非常非常小的。因此总的来说,人类是生活在自己所处的当世,历史对我们的生活并没有多大影响。
但是,很多人类生存和生活所需要处理的基本问题,千百年来其实没有大的变化。当代人所遇到的挑战、所要解决的问题,很多是在历史上出现过的。一些重要的领域,有专人整理历史经典,这些领域的历史文献,在当今世界仍然发挥重要的作用。比如军事领域的《孙子兵法》、《伯罗奔尼撒战争史》就是这样的例子。在大多数的其他领域,也存在类似地位和作用的历史著述,但是因为鲜有人查找、翻阅,其中的精华要义便没有转化为当世人可用的知识。
在计算机参与到「收集信息-决策」两个步骤之后,上述情况可能会发生变化。计算机的记忆能力可以突破上述当世人类的经验范围和阅读范围的限制,将人类历史上出现过有记载的各类事实和观点都纳入到记忆当中。对于那些在自己个人的生活经验、经济活动中并不频繁、但是在历史上多次出现的情景/问题,人们将有能力寻求历史上出现过的优秀解法,而不用像一直以来那样局限于当世所见范围内可见的解法。个人所生活的具体时空中稀有但难忘的体验,可能是历史的大数据里可归纳的经典,这也是可以调出而复现的。在经典研究领域,这是常见的情况;但是在人类生活的绝大多数领域,这是未见的。人类将第一次可以既生活在自己物理上所属的当世的横截面上,又生活在历史的纵轴当中,对于任何问题,人类将可以既向当世求解,又向历史求解,因此有机会寻求一个「时空最优解」。
如前所述,人类处在自然环境中,有两个根本任务,一是利用和改造自然环境以使其能够支持人自身的生存;二是在实现物质富足之后,提升个人的人生,使每个人的天性得到充分发展,即人的全面发展和自我实现,「做最好的自己」。
一个全天候自动运行、无劳动力供给限制的经济系统,有可能成为「非稀缺经济」。在非稀缺经济下,一种可能性是,每个个人有充足的时间用于个人的全面发展和自我实现。在中国文化中,孟子有曰:「人皆可以为尧舜」。在西方文化中,希腊文明对幸福的古老定义也很能表达这个理想:「生命的力量在生活赋予的广阔空间中的卓异展现」(伊迪丝·汉密尔顿:《希腊精神:西方文明的源泉》,沈阳:辽宁教育出版社,2003年)。
如前所述,AI大模型可能在人类和物理世界之间构筑起一个「数字层」。这个「数字层」可以参与人和物理世界互动的「收集信息-决策-行动」链条,「数字层」全面了解消费者和生产者等所有经济主体,也全面了解物理世界,精准地匹配供需关系,降低交易成本;「数字层」理性决策,减少经济活动中的非理性决策;「数字层」先在数字世界、后在物理世界实现其行动能力。
本质上,「数字层」是人类理性化的又一个重大进展,是一个新出现的虚拟层,全面辅助人与物理世界的互动,进一步提高人类「收集信息-决策-行动」全链条的理性化程度。这可能会是继希腊文明、文艺复兴和启蒙运动之后的人类历史上第三次大的理性化浪潮。
希腊文明作为第一次理性化浪潮,提出了理性是人区别于动物的最重要的品质、是人最应该发展的品质(柏拉图在《理想国》中提出灵魂有三部分:理性、意志、欲望。真正正义的人,是理性统治全身。亚里士多德指出只有理性活动才是「人的专属功能」)。但是受制于当时的科学水平,希腊文明看到了正确的方向,但是没能实现出结果。
其后西方世界经历了漫长的中世纪,直到文艺复兴和启蒙运动,再次把理性置于人与自然互动关系的最重要的位置上。结合技术进步,这一次理性化浪潮产生了工业革命,也在经济、政治、文化等各个方面塑造了今天的西方社会和现代世界。在前两次理性化浪潮中,越来越多的人把「理性」置于人和世界关系中最重要的位置。
在目前第三次理性化浪潮中,每个人都可以被「数字层」辅助而获得理性能力,正如前文所展开论述的那样。我们会看到,经过两千多年的发展,整个蓝色星球,遍布着理性的力量。
就个人的全面发展和自我实现而言,「数字层」也可以发挥重大的作用。形象地说,「数字层」拥有上限非常高的智商和情商,是一个普惠的、贴身的导师,可以帮助每个人成为更优秀的自己。每一个普通人,将有机会去寻求成为自己可以成为的最好的人。
但是当前,在准备迎接这样的未来之时,我们也面临严峻的挑战,或者说重要的任务。第一个任务是人们必须将人工智能系统置于完全的控制之内。就目前的情况来看,这个任务并不是理所当然能够完成的。正如「深度学习之父」辛顿最近所指出,人工智能系统可以摆脱人类的控制,甚至是操控人类。要避免这样的未来,必须在AI安全上实现全球级别的合作。人类需要被「数字层」辅助,而不是被「数字层」俘获。
第二个任务是,人们必须保证AI将为人类创造的巨大生产力,必须为所有人共享,而不是控制在少数人手中且只为少数人享有。归根到底,人类共同生活在地球上,人类诞生以来的所有重大发明、科技进展,不管从哪里起源,最终都会扩散至为全体人类共享。这是人类在地球创造的文明的基本准则。未来在我们的手中,将迎接什么样的未来,取决于我们的选择和行动。
当前,人类有机会像在历史上每一个大的历史关口一样,从本原出发,来思考要选择什么样的发展方向,正如中国的春秋时期、西方的希腊时期、文艺复兴时期那样,对人生的意义,做长期的定义。一个大胆的猜想是,人类可以重回「轴心时代」,再一次来定义最重要的价值。或许,我们可以把当前称之为「数字轴心时代」的开始。
作者王捷为科技投资人,本文系作者根据2025年6月5日在清华大学深圳国际研究生院《AI应用与AI经济》讲座、6月10日在上海天使会《AI应用:浮现中的AI经济》讲座内容整理。作者电邮为jie_wang7@sina.com。
本文来自微信公众号“新智元”,作者:王捷,编辑:KingHZ ,36氪经授权发布。


Copyright C 20092014 All Rights Reserved 版权所有 淮北市人才库人力资源有限责任公司
皖ICP备2025103798号
皖公网安备34060002040052号
地址:安徽省淮北市相山区相山经济开发区凤霞路6号大学科技园双子楼东楼4层4007室 EMAIL:4432382@qq.com
ICP经营许可证:皖B2-20260104 人力资源证: 【皖】人服证字【2025】第0603002013
Powered by PHPYun.